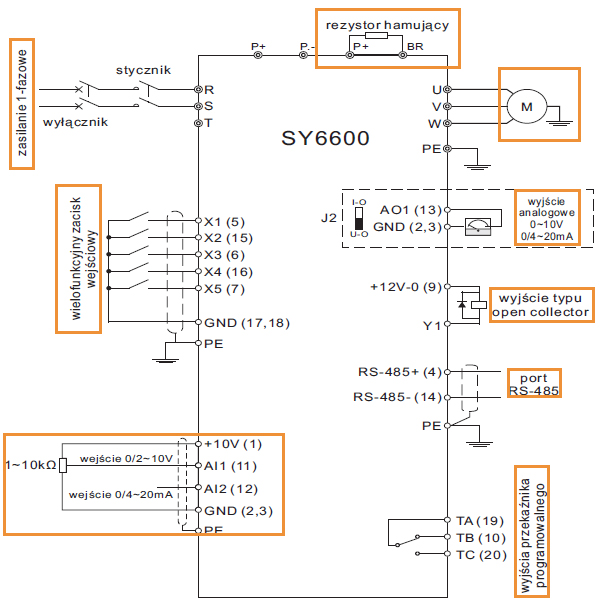
Schemat połączeń dla falownika SY6600
W dzisiejszym artykule przyjrzymy się bliżej w jaki sposób, pod jakie zaciski falownika podłącza się poszczegółne urządzenia współpracujące z falownikiem.
Poniżej znajduje się schemat połaczeń falownika SY6600, będziemy po kolei omawiać wszystkie jego wyprowadzenia.
- Zasilanie – pod zaciski „R” oraz „S” podłączamy przewód fazowy oraz neutralny sieci zasilającej 230V/50Hz. W celu zabezpieczenia obwodu stosujemy odpowiedni wyłącznik nadprądowy oraz stycznik, oba te urządzenia dobieramy odpowiedno do posiadanego modelu falownika.
Pod zaciski „P+” oraz „BR” podłączamy rezystor hamujący (dla poszczególnych modeli falowników są to rezystory: 200 Ohm, 80W dla SY6600-0R4G-S2 oraz SY6600-0R7G; 100 Ohm, 260W dla SY6600-1R5G-S2; 70 Ohm, 260W dla SY6600-2R2G-S2)
- Zaciski „U”, „V”, „W” służą do podłączenia silnika trójfazowego, pod zacisk „PE” podłączamy uziemienie dla falownika, zaś dodatkowo osobno uziemiamy jeszcze silnik
- Falownik posiada również wyjście analogowe – zaciski „AO1(13)” oraz „GND(2,3)”, w zależności od ustawienia zworki J2, wyjście to może dawać sygnał napięciowy lub prądowy.
- Zaciski „+12V-0(9)” oraz „Y1” tworzą wyjście typu open collector
- Możliwe jest podłączenie falownika pod interfejs RS485 poprzez zaciski „RS-485+(4)” oraz „RS-485-(14)”
- Kolejnymi zaciskami na schemacie są „TA (19)”, „TB (10)”, „TC(20)” które są wyjściami przekaźnika programowalnego, gdzie wyjścia „TA” i „TB” są normalnie otwarte, zaś wyjścia „TA”, „TC” są normalnie zamknięte
Idąć zgodnie z kierunkiem wskazówek zegara natrafimy na grupę zacisków służących za wejścia analogowe. „+10V (1)”, „GND (2),(3)”, (PE) to odpowiednio zasilanie dla potencjometru, masa oraz uziemienie w przypadku gdy przewody sygnałowe są ekranowane. „AI1”, „AI2” to wejścia angalogowe.- Ostatnia już grupa zacisków to wielofunkcyjne zaciski wejściowe „X1(5)”, „X2(15)”, „X3(6)”, „X4(16)”, „X5(7)”, mogą być one swobodnie programowalne i służyć np. do uruchamiania silnika, zmiany kierunku obrotów, itp.




